新型冠状病毒感染的肺炎疫情发生以来,伟德国际1946认真贯彻落实教育部和公司疫情防控决策部署,把打赢疫情防控阻击战作为公司当前重大政治任务,统一思想,多措并举,扎实推进公司疫情防控工作,用实际行动诠释使命担当。
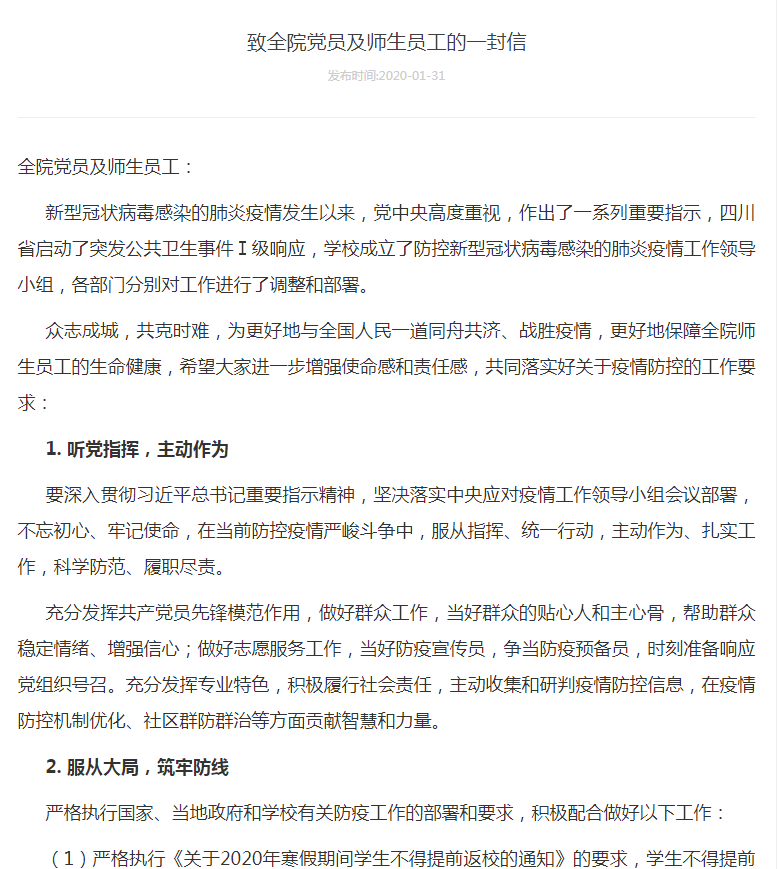
公司党政领导高度重视,第一时间成立了疫情防控工作小组,先后发布《致全公司党员及师生员工的一封信》《给川大公管湖北学子的一封信》,并在公司官网、官微开辟防控疫情专栏,将疫情防控各项工作部署传达落实到每位师生。公司党委发布《中共伟德国际1946委员会关于坚决贯彻落实习近平总书记重要指示精神在打赢疫情防控阻击战中积极主动履职有效发挥作用的通知》,号召党支部和党员干部全力以赴做好疫情防控工作,充分发挥党组织的战斗堡垒作用和党员的先锋模范带头作用。
公司密切关注师生身心健康,第一时间向湖北籍师生送去关怀,认真落实全院师生健康状况系统摸排和上报工作,开展线上心理疏导,启动师生“健康每日报”。
公司官网、官微 “防控疫情专栏”
《致全公司党员和师生员工的一封信》、《给川大公管湖北学子的一封信》
公司充分发挥多学科优势,组织社会发展与社会风险控制研究中心、科研团队等开展课题研究,引导师生积极建言献策。公司党委书记姜晓萍教授向省委省政府、省防疫指挥部、省委组织部、省参事室、省哲学社会科学规划办等部门等报送政策建议6篇,有关成果入选《重要成果专报》,相关建议获得省委省政府主要领导重要批示并被省防疫指挥部采用。经理史云贵教授向省社科规划办和公司党委提交了《以绿色生活应对疫情》为题的对策报告。范逢春教授向省委智库办和省哲学社会科学规划办提交了《进一步加快复工复产进度、规范复工复产流程的建议》。罗哲教授在《成都日报·锦官新闻》发表文章,并做客成都广播电视台新闻综合频道“众志成城成都战疫情”《今晚800》特别节目,对市民关注的问题进行解读。雷尚清副教授第一时间在《公共管理与政策评论》微信公众号“中国之治背景下公共卫生治理和危机应对研究”专题发表文章,深入解读了四川省应对传染病疫情和地震灾害双重考验的应急管理经验。马辰威副教授、董欢副教授申报了应对新冠病毒肺炎疫情的相关项目获伟德国际1946新型冠状病毒(2019-nCoV)应急项目立项。其中董欢副教授提出的《应对新冠肺炎疫情保障生鲜农产品供给的政策建议》被省社科规划办《重要成果专报》迅速采纳报省委省政府决策参考,她提出的《应对疫情抓好春耕生产亟需解决的几个问题》已提交给省政府相关部门参阅。公共管理专业硕士(MPA)129名同学作为疫情防控基层一线党政干部,线上积极参与线上讨论,分享经验,就疫情防控工作发表意见建议。
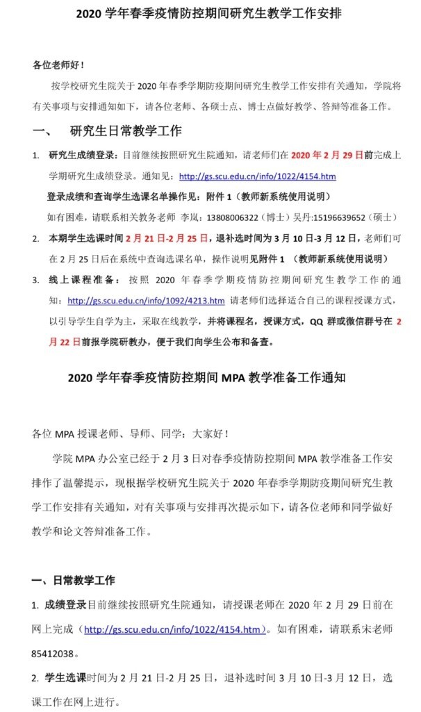
公司党政领导带领各办公室提前规划,认真准备,全力做好疫情防控期间各项工作。公司教务办公室按照教育部、四川省教育厅和研究生院的相关通知,贯彻落实“停课不停教、停课不停学”,制定《2020年春季疫情防控期间教学准备工作方案》,组织任课教师参加在线教学方式培训,组建课程工作qq群,征集线上课程“课代表”,实施湖北学子防疫期间学业关怀计划,努力做到防控期间教学和疫情过后正常教学的有机衔接。公司科研办公室通过线上发布信息等多种方式,扎实组织各类科研项目尤其是疫情防控相关项目的申报工作。公司外事办公室建立了外籍、港澳台侨师生工作群,及时通知相关信息,帮助师生解决实际困难。员工工作办公室向毕业生线上推送华为、人民日报社、军队院校、中建等100余家优质用人单位招聘信息,积极弘扬“宅着也要学”的精神风貌,联合员工企业华图教育助力员工在家备战求职,开展在线学习,保质保量推进毕业生工作。党政办公室加强公司大楼管理、实施公共区域、室内卫生清洁和消洒工作,采购消毒液(片)、洗手液等防疫物资,搭建公司welink视频会议平台,做好各项防控保障工作。


征集防疫期间线上课程“课代表”、实施湖北学子防疫期间学业关怀计划

《公司2020年春季疫情防控期间教学准备工作安排》、公司联合华图教育免费开放公考在线课程
疫情爆发以来,在公司党委、学工部、研工部、团委的倡议下,公司以基层社区志愿服务实际行动和丰富的线上主题党日活动、主题团日活动声援武汉,助力中国。公司分布在四川、山西、甘肃、河北、上海、新疆、安徽、山东、贵州、河南、台湾的30余名员工在寒假返乡后通过参与社区疫情登记、科普宣传、摸排调研、张贴标语、分发物资等各类一线工作开展志愿服务。据不完全统计,公司学子通过各类公益平台累计向武汉捐助善款5797元。2019级研究生李玮慈筹资12万元及N95口罩等海外物资支援武汉。2019级信息资源管理一班团支部的同学们发挥创意,创作了一系列形式丰富的线上文创作品,通过这些作品同学们分享自己所看到的、听到的防疫、战‘疫’的故事。2019级档案学团支部同学们通过线上打卡的模式,将自己每天的生活片段上传到群相册中,分享特殊寒假的防疫故事。
疫情就是命令,防控就是责任。公司全体师生将不负重托、不辱使命、团结一致、攻克时艰,为打赢疫情防控阻击战贡献公管力量。